SUP:SGPPS: mudanças entre as edições

De Wiki Unioeste NTI
Ir para navegaçãoIr para pesquisar
Lucas.inacio (discussão | contribs)
Lucas.inacio (discussão | contribs)
Linha 41: Linha 41:
<td>row 1, cell 1</td>
<td>row 1, cell 1</td>
<td>row 1, cell 2</td>
<td>row 1, cell 2</td>
</tr>
<tr>
<td>row 2, cell 1</td>
<td>row 2, cell 2</td>
</tr>
</tr>

Edição das 15h11min de 22 de maio de 2013

Voltar Voltar

Documentação Sistema de Pós-Graduação Stricto Sensu

Introdução

O Sistema Gerenciador de Programas de Pós-Graduação Stricto Sensu (SGPPS) foi implantado com o objetivo de:

  • Criar um Projeto Stricto Sensu;
  • Gerenciar a Inscrição de Candidatos e sua Seleção/Classificação;
  • Gerenciar Matrículas;
  • Gerenciar Disciplinas;
  • Gerenciar Oferta de Disciplinas;
  • Gerenciar Plano de Estudo;
  • Gerenciar Etapas Personalizadas;
  • Gerenciar Professores;
  • Emissão de Relatórios;

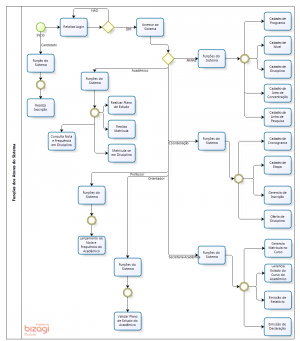
O Sistema contêm 7 tipos de Usuários (Candidato, Acadêmico, Professor, Orientador, Coordenador, Secretária Acadêmica e PRPPG), e para cada usuário do sistema, há funções específicas a realizar.

Se o usuário for do tipo PRPPG ele terá acesso às opções de cadastro de programa, nível, disciplina, área de concentração e linha de pesquisa. Caso seja do tipo Acadêmico terá acesso a consultar nota e frequência em disciplina, realizar plano de estudo e matricular-se em disciplina. Caso o usuário seja do tipo Coordenação, terá acesso a cadastro de turma, etapa, gerência de inscrições e seleção do candidatos, e a oferta de disciplinas. Caso o usuário seja do tipo Professor, poderá lançar nota e frequência das disciplinas do Acadêmico. Se o usuário for do tipo Orientador, terá acesso a validação do plano de estudo do Acadêmico. E por último, caso o usuário seja do tipo Secretaria Acadêmica, poderá realizar a gerência de matrículas, estado do acadêmico no curso e emissão de relatórios e declarações. Para realizar inscrição não é preciso fazer login no sistema e esta opção é realizada pelo usuário Candidato.

Distribuição das Funções por Usuário

Abaixo, a figura ilustra as funções de cada usuário no sistema. Acesse a imagem e, de acordo com seu tipo de usuário, visualize as funções e o funcionamento das mesmas.

Resumo das Funções dos Usuários do Sistema - Candidato - Acadêmico - Professor/Orientador - Coordenação - Secretaria Acadêmica - Pró-Reitoria (PRPPG)
Header 1 Header 2
row 1, cell 1 row 1, cell 2