SUP:SGPPS: mudanças entre as edições

De Wiki Unioeste NTI
Ir para navegaçãoIr para pesquisar
Lucas.inacio (discussão | contribs)
Lucas.inacio (discussão | contribs)
Linha 37: Linha 37:
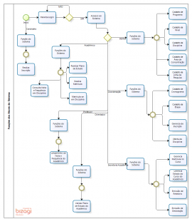
== Distribuição das Funções por Usuário ==
== Distribuição das Funções por Usuário ==


A figura abaixo ilustra as funções de cada usuário no sistema.
A figura abaixo ilustra as funções de cada perfil de usuário no sistema.  
Acesse a imagem e, de acordo com seu tipo de usuário, visualize as funções e o funcionamento das mesmas ou através dos tópicos a direita da imagem.
Através dos tópicos a direita da figura, acesse a documentação detalhada das funcionalidades.


<table border="0" >
<table border="0" >

Edição das 13h09min de 29 de janeiro de 2015

Voltar Voltar

SGPPStricto: Sistema Gerenciador de Programas de Pós-Graduação Stricto Sensu

Introdução

O Sistema Gerenciador de Programas de Pós-Graduação Stricto Sensu (SGPPS) foi implantado com o objetivo de:

  • Criar um Projeto Stricto Sensu;
  • Gerenciar a Inscrição de Candidatos e sua Seleção/Classificação;
  • Gerenciar Matrículas;
  • Gerenciar Disciplinas;
  • Gerenciar Oferta de Disciplinas;
  • Gerenciar Plano de Estudo;
  • Gerenciar Etapas Personalizadas;
  • Gerenciar Professores;
  • Emissão de Relatórios;

O Sistema contêm 7 perfis de Usuários (PRPPG, Coordenação, Secretaria Acadêmica, Professor, Orientador, Acadêmico, Candidato), e para cada usuário do sistema, há funções específicas a realizar.

Se o usuário for do perfil PRPPG (Pró-Reitoria de Programas de Pós-Graduação) ele terá acesso às opções de cadastro de programa, nível, disciplina, área de concentração, linha de pesquisa e regras do PPP.

Caso o usuário seja do perfil Coordenação, terá acesso a cadastro de turma, etapa, gerência de inscrições e seleção do candidatos, oferta de disciplinas para regulares e especiais, lançamento de bolsista e lançamento de exame de qualificação/defesa final.

Caso o usuário seja do perfil Secretaria Acadêmica, poderá realizar a gerência de matrículas, estado do acadêmico no curso, lançamento de aproveitamento de disciplinas, emissão de relatórios e declarações.

Caso o usuário seja do perfil Professor, poderá lançar notas e frequências nas disciplinas do Acadêmico, emissão de diário de classe e realizar a seleção de alunos de inscrições especiais.

Se o usuário for do perfil Orientador, terá acesso a validação do plano de estudo do Acadêmico.

Caso seja do perfil Acadêmico, terá acesso a matricular-se em disciplina, consultar notas e frequências em disciplinas e elaborar um plano de estudos.

E para realizar inscrição, não é preciso fazer login no sistema, esta opção é realizada pelo Candidato.

Cada perfil de usuário terá um conjunto de relatórios e documentos disponíveis para emissão.

Distribuição das Funções por Usuário

A figura abaixo ilustra as funções de cada perfil de usuário no sistema. Através dos tópicos a direita da figura, acesse a documentação detalhada das funcionalidades.

Resumo das Funções dos Usuários do Sistema