SUP:SGPIC

De Wiki Unioeste NTI
Revisão de 08h13min de 10 de setembro de 2025 por Lucas.Silva7 (discussão | contribs) (Introdução)
Ir para navegaçãoIr para pesquisar

Voltar Voltar

SGPIC: Sistema Gerenciador de Processo de Iniciação Científica (antigo PIBIC)

Introdução

O sistema tem o objetivo de gerenciar a distribuição de bolsas de Iniciação Científica para alunos que participam ou querem participar de projetos vinculado a um Docente (Orientador) e a controlar de forma centralizada e online as trasações que envolvem os processos dos projetos.
Abaixo são listados de forma resumida, as funções do sistema:

  • Da Inscrição:
O sistema dá suporte a inscrição de propostas e vínculo do respectivo aluno (orientando) para concorrer a bolsa.
Através dos dados contidos no currículo lattes do docente, o sistema faz a extração das produções do lattes e gera uma pontuação.
  • Da Seleção/Recurso:
As propostas são avaliadas online por uma banca de Avaliadores ad hoc.
Há a possibilidade do Docente entrar com recurso contra a avaliação da proposta, submetendo o recurso online, que posteriormente é analisado por um Comitê Presidente.
  • Da Classificação/Distribuição de bolsa:
Posterior aos processos de seleção, é realizada a Classificação, por Edital/Área e prioridade das propostas do Docente.
Com base na classificação, o sistema realiza a Distribuição de Bolsas para os projetos mais bem classificados de acordo com o número de bolsas disponibilizado por órgão de fomento.
  • Para projetos em Andamento:
O Aluno informa via sistema: dados bancários e concorda com termos de compromisso.
O Docente entrega Relatório parcial e final. Essas entregas passam por avaliação tanto de um Avaliador ad hoc, quanto um Comitê Presidente.
Também há a possibilidade do Docente realizar solicitação online para: Troca de Aluno, Cancelamento de Projeto ou Cancelamento de Bolsa, conforme a necessidade. Essas solicitações são avaliadas pelo Comitê Presidente.

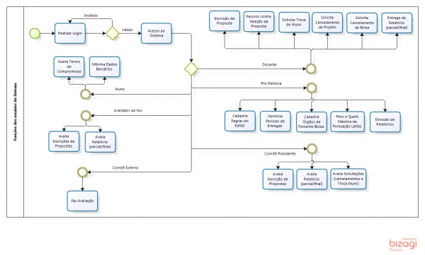
Usuários

São vários tipos de usuário interagindo com o sistema.
O usuário da Pró-Reitoria, irá gerenciar os processos como um todo (cadastro de edital, áreas, itens de avaliação, pesos de avaliação, arquivos solicitados, gerar sorteio de avaliadores, gerar classificação, etc).
O usuário Docente, tem por objetivo no sistema de cadastrar a proposta para concorrer a bolsa, entrega de relatórios e opcionalmente realizar troca de aluno, cancelamento do projeto ou da bolsa. Os docentes também poderão agir como Avaliadores ad hoc, onde avaliam as propostas submetidas e relatórios.
O usuário Aluno, terá interações como por exemplo: concordar com termos de compromisso e informar dados bancários.
O usuário Comitê Presidente, fiscalizará as atividades em execução e faz avaliação de solicitações entregues online.
O usuário Assistente irá auxiliar o Presidente, vendo as atividades em execução, porém sem o poder de avaliar.
O usuário Comitê Externo, são pessoas vinculadas a um orgão de fomento, as quais terão acesso a consultar dados no sistema para avaliação.
Abaixo, um diagrama com as funções de cada usuário do sistema.
Funcoes

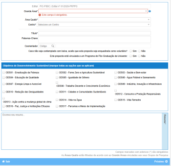
Inscrição de Proposta

  • O docente deve acessar o sistema e selecionar o edital desejado
    Inscrição de Proposta no SGPIC
    Inscrição de Proposta no SGPIC







  • O docente deve preencher os dados da proposta
    • Área de conhecimento, centro, título do projeto, objetivos de desenvolvimento sustentável e resumo, em geral, são campos obrigatórios na inscrição;
    • A indicação de Acadêmico pode ser obrigatória, conforme o Edital;
    • O docente também pode indicar um coorientador para o projeto, que pode ser um docente da instituição, um agente universitário de nível superior ou acadêmico de pós-graduação stricto-sensu (mestrado, doutorado ou pós-doutorado);
    • O docente também deve responder:
      • Se aceita fazer o projeto de forma voluntária, para o caso do projeto não ser contemplado com bolsa;
      • Se o projeto está vinculado a um Programa de Pós-Graduação da Unioeste.
    • Após o preenchimento dos dados, o docente deve enviar a justificativa e o arquivo de inscrição, como anexo;
    • Ao final, o docente deve verificar os dados da proposta bem como a pontuação gerada pelo sistema e se estiver de acordo, Concluir a submissão.