Proposta do Sistema
De Wiki Unioeste NTI
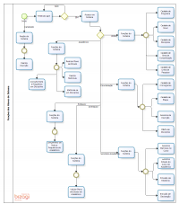
- O Sistema Gerenciador de Programas de Pós-Graduação Stricto Sensu (SGPPS), contêm 5 tipos de Usuário e para cada usuário do sistema, há funções específicas realizar.
- Abaixo, a figura ilustra as funções de cada usuário.

- Através de uma gerencia de login pode-se identificar qual o tipo de usuário que está acessando o sistema e disponibilizar as funções designadas para o respectivo usuário. Se o estado “realizar login” for bem sucedido, o usuário tem acesso às funções do sistema. Se o usuário for do tipo PRPPG ele terá acesso às opções de cadastro de programa, nível, disciplina, área de concentração e linha de pesquisa. Caso seja do tipo Acadêmico terá acesso a consultar nota e frequência em disciplina, realizar plano de estudo, realizar matrícula e matricular-se em disciplina. Caso o usuário seja do tipo Coordenação, terá acesso a cadastro de cronograma, etapa, gerência de inscrições e disciplinas. Caso o usuário seja do tipo Professor, poderá lançar nota e frequência das disciplinas do Acadêmico. Se o usuário for do tipo Orientador, terá acesso a validação do plano de estudo do Acadêmico. E por último, caso o usuário seja do tipo Secretaria Acadêmica, poderá realizar a gerência de matrículas, estado do acadêmico no curso e emissão de relatórios e declarações. Para realizar inscrição não é preciso fazer login no sistema e esta opção é realizada pelo usuário Candidato.