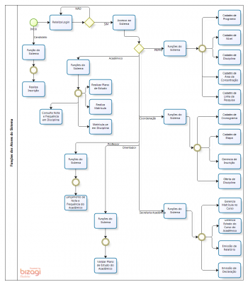
O candidato deverá acessar a página
www.unioeste.br/pos/inscricoes para a realização da inscrição
Arquivo:Acad0.png