SUP:SGPPS

De Wiki Unioeste NTI
Ir para navegaçãoIr para pesquisar

Voltar Voltar

Sistema Stricto

O Sistema Stricto, tem como objetivo oferecer aos seus usuários funcionalidades que permitam desenvolver ações relacionadas à gestão de cursos de pós-graduação da Universidade Estadual do Oeste do Paraná.

Introdução

Dependendo do perfil do usuário, o sistema Stricto permite as seguintes ações:

  • Criação de um Projeto(*) Stricto Sensu;
  • Gerenciamento da Inscrição de Candidatos e sua Seleção/Classificação;
  • Gerenciamento de Matrículas;
  • Gerenciamento de Disciplinas;
  • Gerenciamento de Oferta de Disciplinas;
  • Gerenciamento de Planos de Estudo;
  • Gerenciamento de Etapas Personalizadas(**);
  • Gerenciamento de Professores; e
  • Emissão de Relatórios.


O sistema contêm 7 perfis de usuários, a saber:

  • PRPPG;
  • Coordenação;
  • Secretaria Acadêmica;
  • Professor;
  • Orientador;
  • Acadêmico; e
  • Candidato;

sendo que para cada perfil de usuário do sistema há funções específicas a realizar.

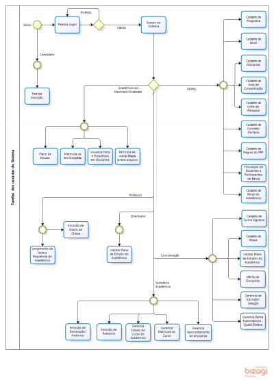
Se o usuário for do perfil PRPPG (Pró-Reitoria de Programas de Pós-Graduação) ele terá acesso às opções de cadastro de programa, de nível, de disciplina, de área de concentração, de linha de pesquisa e das regras do Projeto Político Pedagógico (PPP) de um programa.

Caso o usuário seja do perfil Coordenação, poderá cadastrar turmas e etapas, gerenciar o processo de inscrição e seleção de candidatos, ofertar disciplinas para alunos regulares e especiais e realizar o lançamento de bolsista e de exame de qualificação/defesa final.

Caso o usuário seja do perfil Secretaria Acadêmica, poderá gerenciar as matrículas e o estado do acadêmico no curso, realizar o lançamento de aproveitamento de disciplinas por aluno, e efetuar a emissão de relatórios e de declarações.

Caso o usuário seja do perfil Professor, poderá lançar notas e frequências de acadêmicos matriculados em disciplinas a ele associadas, emitir o diário de classe e realizar a seleção de alunos de inscrições especiais, caso corresponda.

Se o usuário for do perfil Orientador, terá acesso à validação do plano de estudos do/s Acadêmico/s por ele orientado/s.

Caso o usuário seja do perfil Acadêmico, terá acesso a matricular-se em disciplina/s, consultar notas e frequências das disciplinas nas quais se matriculou e elaborar um plano de estudos.

Finalmente, o perfil Candidato permite que uma pessoa realize sua inscrição para participar do processo de seleção de um programa de pós-graduação. Obs.: esta ação é a única que não requer logar ao sistema.

Distribuição das Funções por Perfil de Usuário

A figura abaixo ilustra as funções de cada perfil de usuário no sistema. Através dos tópicos a direita da figura, acesse a documentação detalhada das funcionalidades.


(*) Criação de um Projeto Pedagógico, é toda a estrutura de atividades e suas respectivas regras de obrigatoriedade e especificidades que o aluno tem de cumprir.
(**)Etapas Personalizadas ou Etapas Genéricas, são etapas em que a coordenação pode definir um nome, elas podem ser utilizadas para que o aluno entregue algum documento (online ou não), e posteriormente a coordenação define se o aluno cumpriu ou não a etapa.